前言:本文系作者在学习量子计算安全时根据相关材料整理而成。文章介绍分析了两国政府对量子科学领域的发展支持情况,对各自取得的部分重要成就按不同领域进行了列举并对两国在技术领域的多个方面进行了具体比较,谨供对此感兴趣的读者阅读了解。本文中所引用的西方机构、媒体资料内容全部来源于公开途径,在此仅作为资料的引入。本文章内容仅代表作者个人的思考、见解与立场,所有观点均为作者基于自身认知、研究及经验形成的主观表达。文章的创作系作者个人行为,与任何机构、组织或官方主体无直接关联,其内容也不构成对任何机构、组织或官方立场的代言、背书或反映。
一、 背景
量子理论最早在1900年由德国物理学家马克斯·普朗克(Max Planck)首次提出,随后包括爱因斯坦(提出“光量子”假说,光电效应),玻尔(提出玻尔原子模型),薛定谔(提出薛定谔方程,量子纠缠),海森堡(提出矩阵力学,不确定性原理)等科学家共同建立起完整的量子力学体系并推动了量子理论的发展。随着人类科技的发展,量子理论也开始了技术层面的应用,并在20世纪末至今得到了大力发展。进入21世纪,AI技术的驱动使得量子科学在量子计算、量子通信、量子测量等方面的技术应用更上一层楼。量子科学的应用已成为构建和促进数字经济时代的重要基石,在国民生产中和国家安全中发挥着越来越重要的作用。因此,毫不夸张的说,在量子理论研究和技术应用领域处于主导地位的国家将在未来的世界经济发展中将取得更加明显的优势地位。
二、 两国政府针对量子科学领域的发展支持
鉴于量子科学的重要性,中美两国无论是政府还是民间机构都高度重视量子技术的研究发展和应用,但由于政治体系和经济发展模式的区别,在该领域还是有着一些区别,并具备不同的特色。下面将就两个国家在量子技术领域的发展支持进行分别阐述。
2.1 美方情况
2.1.1 政策层面
美国政府及下属相关机构对量子技术,纳米技术在内的先进技术一直比较重视,下表以时间线方式梳理了美国政府在量子信息科学(简称QIS)方面的政策。
2.1.2 组织层面
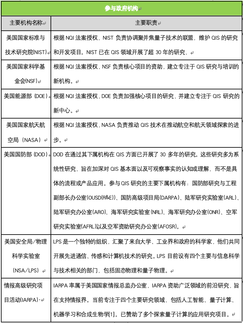
前面美国《国家量子倡议法案》在法案中仅授权国家标准与技术研究院、国家科学基金会和能源部的研究活动,但目前美国已通过《国家量子倡议法》将全国几乎所有关键的政府机构力量统一到一个名为国家量子倡议的全政府合作方案中(官方网址为:www.quantum.gov), 该倡议是一种超越原有三个机构的全政府合作方法,目的主要是确保美国在量子信息科学及技术应用领域持续保持领先地位。美国第14073号行政命令明确指出,国家量子倡议“涵盖了联邦政府各部门的贡献,例如QIS研究、开发示范和培训活动,这些活动由具有国家科学技术委员会量子信息科学小组委员会或国家科学技术委员会量子科学经济和安全影响小组委员会成员资格的执行部门和机构(机构)进行开展。”
除了以上三个主要委员会外,还有很多的政府关键机构参与其中,参与的机构如下图所示:
图1:参与国家量子倡议的美国政府机构[2]
为协调和组织美国各机构利用预算推动QIS,美国国家量子倡议(NQI)设计提供了一个合作协同框架用于加强和协调联邦机构的QIS研发活动,并促进与行业、学术界、国家实验室以及联邦资助的研发中心(FFRDCs)的合作。该框架图将美国产业界、学术界和联邦政府资助的研发中心(FFRDCs)以独立房屋形式进行呈现并如下图所示。各机构在基础QIS研究、教育、培训和人才发展方面的投资是相辅相成的,增强了其整体努力。由此形成的生态系统通过同时促进发现、探索以及市场、供应链、基础设施和量子技术应用能力的发展,达到加速美国在QIS领域的领导地位的作用。
图2: 美国国家量子倡议(NQI)设计的QIS生态系统图[2]
在该图中可以看到美国联邦量子信息科学(QIS)研发资助机构可被视为支撑联邦 QIS 生态系统的三大支柱。民用科学机构(DOE、NASA、NIST、NSF)与国防部科学机构(AFOSR、AFRL、ARL、ARO、DARPA、ONR、OUSD(R&E)、NRL)以及情报界科学机构(IARPA、NSA)并列,共同推动 QIS 的研发工作。在美国联邦政府内部,支持 QIS 生态系统的力量还来自商务部(BIS、EDA、ITA、USPTO)、FBI、国务院,以及包括国土安全部(DHS)、国防部(DOD)、内政部(DOI)、交通部(DOT)、国家卫生研究院(NIH)、国家侦察办公室(NRO)、国家情报总监办公室(ODNI)和农业部(USDA)在内的潜在最终用户。国会、ESIX、OSTP/NQCO、NQIAC 和 SCQIS 提供授权、协调与监督。
2.1.3 资金投入
从2010年以后,美国政府以及美国商界加快了对QIS的资金投入。在政府层面,源于国家量子计划(NQI)的推动,美国QIS研发预算大幅增加。截至2024财年,美国政府在QIS上的支出约为51亿美元[2]。下图展示了自2019年财年以来美国QIS研发活动的整体联邦预算,这些活动由涵盖多个机构,包括国家标准与技术研究院(NIST)、国家科学基金会(NSF)、能源部(DOE)、国防部(DOD)、国土安全部(DHS)以及国家航空航天局(NASA)。自2019年以来,QIS研发预算的大部分增长用于NQI活动,例如NIST建立的量子联盟、NSF量子飞跃挑战研究所(QLCI)、DOE国家量子信息科学研究中心(NQISRCs)、DOD QIS研究项目的扩展,以及各机构核心QIS项目的协调和强化。这些对美国QIS研发的持续投资将使美国的大学、产业界和政府研究人员能够探索量子前沿、推进QIS技术,并培养美国在该领域及未来相关产业的所需人才。
这些预算主要用于五个方向,这五个方向是:
l 量子传感与计量 (QSENS)
指利用量子力学来增强传感器和计量科学。QSENS 可以包括使用叠加和纠缠、非经典光态、新的计量方法或模式,以及通过量子控制实现的精度和准确性的进步,例如原子钟。
l 量子计算 (QCOMP) 活动
包括量子比特 (qubit) 和纠缠门的开发、量子算法和软件、使用可编程量子器件的数字和模拟量子模拟器、量子计算机及原型机,以及混合数字-模拟量子计算,以及量子-经典计算系统。
l 量子网络 (QNET)
包括创建和使用纠缠量子态的努力,这些量子态可以在多个地点分布并由多个参与方共享,用于新的信息技术应用和基础科学;例如,中型量子计算机(模块)的网络化,以增强超越经典的计算能力。
l 用于推进基础科学的量子信息科学 (QADV)
包括运用量子器件和量子信息科学理论来扩展其他学科基础知识的基础性工作;例如,提高对生物学、化学、计算学、宇宙学、能源科学、工程学、材料科学、核物质及其他基础科学方面的理解。
l 量子技术 (QT)
列举了若干主题,包括与终端用户合作,在实际应用中部署量子技术并开发使用案例,对量子信息科学工程的支撑技术进行基础研发,例如电子学、光子学和低温技术的基础设施和制造技术,以及理解和减轻量子技术带来的风险,例如后量子密码学 (PQC) 的努力。
这五个方向从2019年到2025年的预算占比如下图所示
图4:美国在QIS各领域的投入情况(2019-2025)[2]
在这些预算中,NASA、NIST、DOE、DOD 和 NSF这5个美国机构积极参与了NQI的活动,下图展示了它们在NQI活动中申请QIS研发总预算的获批和申请情况。
图5:NASA、NIST、DOE、DOD 和 NSF机构针对QIS预算的获批及申请情况[2]
以下列举了一些具体的资金情况
l 2025年11月,美国能源部,“能源部宣布拨款6.25亿美元,推进国家量子信息的下一阶段科学研究中心[3]
l (2023年9月20日) 国防部宣布向八个区域创新中心提供近2.4亿美元将成为微电子(ME)共享空间的一部分,其中四个中心支持量子技术。
l 美国NSF在5年内向高校、非营利机构、地方政府等在内的组织提供总额1亿美元用于包括量子信息科学与工程、纳米科学与纳米工程等领域在内的研究经费。
此外,美国商界对QIS的进展和投资也至关重要。根据公开信息,美国有150多家专注于量子技术的公司,从大型企业到初创企业。其中超过三分之一专注于量子计算;三分之一专注于量子应用所需的算法和软件;其余则专注于量子通信、传感或其他专注于量子技术的其他专业领域。从2012年到2024年,美国私营企业领先全球,获得了约49.45亿美元的风险投资资金[4]。
2.2 中国情况
2.2.1 政策层面
我国政府对量子技术高度重视,量子科技作为未来产业之一,已经累计7次出现在我国政府年度工作报告之中。我国已将量子技术从“前沿探索”正式升级为“国家战略必争领域”,肯定和明确了量子科技作为新质生产力关键动力引擎之一。下表以时间线方式梳理了我国政府在量子科技方面的相关政策。
2.2.2 组织层面
与美国不同,我国政府在量子科学研究、产业发展方面体现出来的是一种中央决策主导、国务院下属各部门分工协作制定具体政策并负责财政拨款以及执行跟踪、地方政府在中央政策下根据自身实际灵活执行落地、高校及国有科研机构负责主要研究、企业研发与生产和国家政策方向保持紧密联系。这是一种自上而下的模式,在资源整合、集中办事、供应链构建与保障方面相比美方具有优势。
2.2.3 资金投入层面
关于中国政府在量子科学领域的财政资金投入,主要数据来源于国外机构的评估(注:这类数据真实性可能受到数据采集渠道,甚至政治因素的影响,需仔细鉴别)。根据2022年美国兰德公司《美国和中国量子技术工业基础评估》报告内容,中国政府在量子信息科学研发领域的投入从8400万美元提高到30亿美元每年[14]。另据美国麦肯锡咨询机构的报告,截至2022年,中国政府在量子领域投入超150亿美元[15]。
图:各国政府在量子研发和商业化方面的资金投入
这些投资中包括建立中国国家量子信息科学实验室,该实验室得到了超过10亿美元的支持。此外中国政府对包括墨子号卫星和京沪干线等关键项目进行了约100亿美元投资[16]。在地方政府侧,安徽省在2017年启动了首期规模100亿人民币的量子科学发展基金并在“十四五“期间年将发展基金规模扩展至200亿人民币。2025年12月,北京未来开源量子创业投资基金由北京市与海淀区联合设立,基金规模5亿元,重点投资量子信息领域初创期、成长期硬科技企业[17]。
在企业机构层面,中国企业获得投融资金额相对美国而言较少。根据麻省理工学院的研究报告,中国企业获得的社会投融资约为美国的十二分之一(具体详见4.8章节)
三、 两国各自在量子技术领域的成就
3.1 美国近年来的技术成就
l 量子通信领域
Ø 2018年,美国能源部(DOE)启动量子互联网试验床,实验多国家实验室组网。
Ø 2023年,NIST研究人员宣布成功实现夏威夷两座山顶之间300公里范围内的量子限制光学时间传输。
Ø 2025年宾夕法尼亚大学利用自研“光子学量子 - 经典混合互联网”芯片(Q 芯片),在Verizon商用光纤网络上,成功利用标准互联网协议(IP)发送量子信号。芝加哥大学科学家从理论上将量子计算机之间的连接距离大幅扩展至 2000 公里。
l 量子计算领域
Ø 2016年,IBM 发布全球首个5 量子比特云量子计算机并面向公众开放。
Ø 2023年,IBM 发布 1121 比特 Condor 处理器,千比特级超导芯片。Atom Computing 发布 1180 比特中性原子量子计算机。Google 实现逻辑量子比特盈亏平衡:用物理比特编码逻辑比特,错误率更低。
Ø 2024年,IBM 推出 Heron 133 比特处理器,侧重低错误率。
Ø 2025年,Google 发布 Willow 架构,在特定任务上实现实用量子优势。美国公司 QuEra 展示了 96 个逻辑量子比特的集成容错架构,证明逻辑错误率随系统规模扩大而降低,并首次实现通用算法的容错运行,将纠错时间开销降低了 10-100 倍,D-Wave 利用其退火量子计算机 Advantage 2 原型机,成功解决了经典超算难以处理的“群表示分解”难题,并在气候模拟等实际复杂问题上展现出超越经典计算机百万倍的加速能力。
l 量子精密测量与核心器件领域
Ø 2021年,NIST 研发量子重力梯度仪,精度大幅提升。
Ø 2023年,NIST研究人员展示了一种新的芯片级原子束时钟。
Ø 2024年,DOE NP(美国能源部和物理)支持的研究人员首次通过量子控制光学悬浮纳米粒子实现了对核衰变的机械检测。
Ø 2025年,NIST 实现分子离子高保真操控。加州理工学院构建包含 6100 个原子的最大原子阵列。
3.2 中国近年来的技术成就
通过我国科研人员的持续不懈努力,我国在量子通信、量子计算、量子测量三大领域取得了诸多的成就。同时在量子交叉学科方面也取得了很多的成果,限于篇幅,本文仅展示三大领域中重要的科研成果。
l 量子通信领域
Ø 2016年8月,发射全球首颗量子科学实验卫星“墨子号”。 中国科学技术大学潘建伟团队主导研制,成功实现星地量子纠缠分发、量子密钥分发与量子隐形传态三大科学目标。
Ø 2017年9月,建成世界首条量子保密通信骨干网“京沪干线”。 全长2000余公里,连接北京、上海,贯通济南、合肥,实现高安全量子密钥分发,接入金融、政务等150余家用户。与“墨子号”对接,形成全球首个天地一体化广域量子通信网络。
Ø 2025年3月,实现12900公里洲际量子密钥分发。基于“济南一号”微纳量子卫星,联合南非斯泰伦博斯大学,首次完成中国与南非之间的实时星地量子密钥分发,传输距离创世界纪录,实现跨亚非大陆的“一次一密”加密通信。
Ø 2025年6月,建成300公里级全连接量子直接通信网络。上海交通大学陈险峰团队联合上海电力大学李渊华团队,构建四节点、300公里级量子直接通信网络,量子态保真度保持85%以上,突破传统星型架构限制,为城域安全通信提供新范式。
Ø 截至2025年8月,中国量子通信网络全全长超过1万公里(6200英里),拥有145个骨干节点、20个都市网络和6个地面站,连接至济南一号量子微卫星,覆盖17个省和80个城市 [18] 。
l 量子计算领域
Ø 2020年12月,光量子计算原型机“九章”实现量子优越性。中国科学技术大学潘建伟团队研制,76个光子的“九章”在高斯玻色取样任务上,比当时全球最快超算快一百万亿倍,首次在光量子体系实现“量子计算优越性”。
Ø 2021年5月超导量子计算原型机“祖冲之号”实现量子优越性。中国科学技术大学朱晓波团队研制,66比特超导量子处理器“祖冲之号”在随机线路采样任务上超越经典超算,使中国成为全球唯一在两种物理体系均实现量子优越性的国家。
Ø 2025年3月超导量子计算原型机“祖冲之三号”刷新世界纪录。潘建伟、朱晓波团队发布105比特超导量子处理器“祖冲之三号”,在处理“量子随机线路采样”任务时,速度比当前最强超算快15个数量级,再次刷新超导体系量子优越性世界纪录。
Ø 2025年12月实现“低于阈值”的量子纠错。基于“祖冲之3.2号”107比特处理器,团队在码距为7的表面码上实现逻辑错误率随码距增加而显著下降,错误抑制因子达1.4,首次验证“越纠越对”的关键里程碑,为容错量子计算奠定核心基础。
Ø 2025年8月构建2024原子无缺陷中性原子阵列。潘建伟、陆朝阳团队联合上海人工智能实验室,利用AI技术在60毫秒内完成2024个中性原子的无缺陷重排,刷新该体系世界纪录,单/双比特门保真度达99.97%和99.5%。
l 量子精密测量与核心器件
Ø 2025年6月发布全球首款千比特超导量子测控系统ez-Q Engine 2.0。科大国盾量子联合安徽省量子信息工程技术研究中心研制,单机箱支持128数据比特及256耦合比特,8台设备即可完成千比特操控,核心元器件100%国产化,成功应用于“祖冲之三号”与“天衍504”量子计算机,打破国外技术垄断。
Ø 2025年7月成功研制保真度99.4%的纳米“双光子工厂”。 中山大学王雪华、刘进团队成功制备新型量子纠缠光源,实现与单光子辐射强度相当的自发双光子辐射,为量子通信、计算与精密测量提供关键光源支撑。
Ø 2025年国仪量子实现量子传感器商业化。成功研发钻石单自旋传感器、量子磁力仪等高端仪器,可探测比地球磁场小100亿倍的信号,广泛应用于芯片无损检测、石油勘探与心磁图检测,实现国产高端科学仪器从0到1的突破。
四、 两国在量子技术领域的具体比较
4.1 量子专利方面的比较
在2014-2024年期间全球量子专利的申请总数显著增长,整体数量增长了约5倍。据统计,中国是量子技术专利申请最多的国家,专利数量从2014年的1,011件增长到2024年的7,308件。美国在整个期间维持第二位,从613件增加到2,301件专利。
图:2014年至2024年间量子技术专利申请的主要国家[19]
在2014年至2024年期间,专利活动的全球地域分布变得越来越集中。中国的市场份额从2014年的42%扩大到2024年的60%,而美国保持第二位,份额相对稳定,约为19%,世界知识产权专利局(WIPO)的份额则保持在大约9%。这三个实体共同控制了2024年所有量子计算专利的88%,显示该技术领域的知识产权高度集中。根据QuIC和QEDC最近的专利研究报告,中国在量子通信专利方面处于全球领先地位,这主要源于中国政府对量子通信研究的高度重视。中国的机构在该领域处于领先地位。诸如QuantumCTek(科大国盾量子技术股份有限公司)、Origin Quantum Computing Technology (本源量子计算科技(合肥)股份有限公司)、Guoyi Quantum Technology (国仪量子技术(合肥)股份有限公司)、Ruban Quantum Technology(如般量子科技有限公司)和北京邮电大学等组织是这个领域的主要专利持有者之一。
4.2 量子计算领域出版物比较
根据对2019年到2023年对全球量子计算论文等出版物的统计显示,中美两国发表的出版物合计占所有出版物的进一半,其中中国占比23%,美国占比22%,印度5%名列第3名。这表明在全球量子计算研究产出中,中美两国投入了更多的资源并产出了更多的成果。
图:世界各国量子计算出版物的统计占比(2019-2023)[19]
在这里有一个和出版物相关的H指数,它是一个同时衡量科研人员学术产出数量与学术影响力质量的混合量化指标。在量子计算研究质量领域,用该指数来衡量的话,美国的H指数为104,暂居第一位,显示出美国在这方面占优的科研产出和引用影响力。紧随其后的是中国,H指数为61,位居第二,代表了中国也具有强大的科研实力。(注:H指数也有一些弊端,例如该指数反馈的是累计成就,未能体现最近的研究热度和被引用变化)。
图:世界各国出版物H指数排名(2019-2023)[19]
在出版物引用率方面,在前10%被引用的出版物中,美国的出版物占比最高为34%,中国的引用率为16%,居第二位。英国和德国并列第三,各占6%。这也再次证明中美两国在量子计算领域的显著优势以及后续梯队与两国之间存在着明显差距。
图:世界各国在前10%出版物引用率的占比分布(2019-2023)[19]
4.3 量子通信领域出版物的比较
在量子通信领域,中国的研究发展处于全球遥遥领先的位置。在已发表研究的排名中,中国以39%的比例占据第一,美国为第二名占比为12%。这表明我国在这方面有计划有针对性的研究投入以及卓越的机构研究能力,这些努力促成了我国在该领域的诸如空间量子通信,地面量子通信网络的诸多成就。
图:世界各国量子通信出版物的占比(2019-2023)[19]
在该领域的H指数表明,中国的研究质量也据第一位,H指数为51,第二位为美国,H指数为39。
图:世界各国量子通信出版物H指数排名(2019-2023)[19]
4.4 量子人才教育方面的比较
中国方面,2025年教育部等七部门发布的《关于加强中小学科技教育的意见》中明确小学、初中、高中各学段科学教育目标,并明确提出,以义务教育和普通高中课程标准为主要依据,创新课程生态,紧密围绕物质科学、生命科学、地球与宇宙科学、人工智能及量子信息等科技前沿与新兴领域,打造纵向贯通基础教育各学段的课程资源,力求实现在科技教育中融入人文元素,在人文教育中渗透科学思维与科学精神[20]。目前我国高中阶段的量子技术教育主要分布在必修与选修模块中,学习内容包括普朗克能量子假说,波粒二象性、不确定性原理、原子能级结构等内容。针对高校教育,根据普通高校学科本科专业目录(2025年)查询,国内目前在本科阶段设立了一个和量子相关的专业。学科名称为:量子信息科学,归属物理学类,编号为070206T。在硕士方面,2026年我国共有3个与量子技术相关的硕士专业,分别是(0702Z3)量子科学与技术、(0805Z1)低维量子物理与材料、(085401)新一代电子信息技术(含量子技术等)。
在美国,其国家Q-12教育合作伙伴计划1于2020年启动,作为国家量子战略的一部分,旨在通过开发K-12教育材料和提供课堂工具,提升准备进入量子劳动力市场的能力和人数。美国编程学院是一家非营利组织,于2020年与IBM、麻省理工学院和加州大学伯克利分校合作,推出了面向高中生的量子技术入门课程。据编程学院报告称,其量子计算入门课程迄今已有超过18,000名高中生参加,并于2025年9月与谷歌量子人工智能合作继续开设。在硕士教育方面,截至2024年,美国高校一共设立了9个与量子研究相关的专业。
4.5 量子处理器方面的比较
针对量子处理器,世界各主要发达国家正在参与一场实现高性能量子处理单元(QPU)的战略竞赛。截至2024年,全球商业可用的QPU数量约为40台,来自二十多家制造商。这场竞赛暂时由美国领先,美国拥有最多数量的QPU和最多样的类型(共计16款)。中国、芬兰和荷兰并列第二位(各计4款),美方学术观点认为排名后面这些国家的商业QPU性能较低,规模也小于美国。
图:各国可商用的QPU类型和数量分布[19]
由于量子计算仍处于技术开发的早期阶段。各国众多初创公司和成熟企业正在积极开发原型,并公布未来量子处理单元(QPU)的路线图。从公开的数据统计,美国在已公布的QPU数量和多样性方面明显领先(共计58款)。中国排在第二位(共计16款),紧随其后的是法国。荷兰、德国、澳大利亚、加拿大、芬兰和英国各自公布了7到10个QPU。
图:各国已计划、已原型以及已可用的QPU数量对比[19]
4.6 量子技术的企业融资情况
从2012年到2024年,美国和英国在该领域处于领先地位,两国合计占总资金的60%以上。总部设在美国的公司获得了49.4亿美元,其次是英国企业的16亿美元,而中国方面为3.98亿美元。(注:该数据仅为企业层面获得的投资。该数据未考虑人民币对美元的实际购买力,根据IMF和其它一些机构的分析,结合2025年物价趋势,人民币对美元的实际购买力为3.37-3.55,考虑这个因素,我国企业获得的投入应位列前5)。
图:量子技术领域投资居前10的国家投入情况(2012-2024)[19]
图:世界各国的量子技术投资情况(2012-2024)[19]
五、 总结
中美两国依赖于庞大的GDP总量和优秀的人力资源,两国政府在量子领域的投入远超全球第二梯队,对应的成果产出也远多于其它第二梯队国家。
从量子科学的研究领域总体来看,目前中国在“量子通信领域,中国领先全球;在量子计算方面,中国落后于美国;在量子传感领域,中美旗鼓相当“[21]。
在从政策层面看,两国政府都高度重视量子科学对于国家经济发展以及国家安全保障中的重要作用,不约而同均将量子技术,量子产业纳入了国家发展战略并给予了优先发展的政策支持。但因美国存在执政党选举变更的情况,从政策的一贯性,连续性,长远性方面看,这方面美国弱于中国。
从组织层面看,两国都采取了一种自上而下的政策指引和管理推进模式。但有所不同的是中国采取了一种聚焦和国家驱动的模式,美国更依赖于少数部门和商业领先机构的创新生态。整体上从参与协同的中央机构,政府地方的广度看,美国不及中国。但美国也有其2大优势,其一在于其国内有众多全球领先的商业机构(诸如IBM, 微谷歌,亚马逊)参与研发(商业智能提供商Quantum Insider发布的2025年80家顶尖量子计算公司名单中,只有两家总部位于中国:上海图灵智算量子科技有限公司(TuringQ)和深圳量旋科技有限公司(SpinQ)[22]),其二,由于西方地缘政治盟友的存在,美国可联合多个第二梯队的国家共同开展相关研究,从而加快研究的步伐。
在资金投入层面,无论前面引述的数据是否真实,但在量子领域的投资美国低于中国,这是一个绝大多数研究机构都认可的事实。从后续未来的投入来看,美方在量子领域的投资也仅保持年度数十亿美元预算的规模。由于该领域的前瞻性、前沿性以及产业落地预期存在一定程度的不确定性,未来一定是需要有大量的前期风险资金介入,这对于民间资本而言,难免有所顾虑。这方面对比全球AI的海量资本投入,差异对比显而易见。因此,为了保持领先性,国家层面的资金投入必不可少而且需发挥主要作用。中国凭借坚定的国家意志以及政府组织领导的集中高效性,一直保持着国家层面的前期巨量投入。以作者估计,未来在量子领域,中国领先的领域将继续保持并拉大差距,而中国落后的领域差距将日渐缩小。
在人才教育方面,目前两国都有在此领域都有众多顶尖的研究团队,长远来看,凭借的庞大的受教育人口基数以及中国国内教育对于理工类学科的长期重视,未来中国将会持续保持人才梯队的稳定性,而这对于量子科学这类前瞻性和高端性学科至关重要。
在产业应用方面,美国因为国内强势的军工复合体,研究应用主要投向军工领域。我国则更多的体现在通过科技普惠民生,通过应用反哺科研。虽然美国目前依旧占据塔尖,但中国则布局和占据整个产业的塔中间,在向上突破的同时,不断的加深和两翼扩展及融合军民产业。
六、 结束语
中美两国未来依旧会在量子科学领域继续保持相互竞争的状态,但无论如何两国在量子科学领域的研究和成就都是人类科学家在该领域的科学探索和成功经验。我们仍希望未来两国有可能和有机会在该领域展开开合作,共同造福于人类。
参考文献
[1] https://www.iarpa.gov/research-programs
[2] https://www.quantum.gov/wp-content/uploads/2024/12/NQI-Annual-Report-FY2025.pdf
[3] https://www.energy.gov/articles/energy-department-announces-625-million-advance-next-phase-national-quantum-information
[4] https://csis-website-prod.s3.amazonaws.com/s3fs-public/2025-01/250131_Lewis_Quantum_Commission.pdf?VersionId=DD9FIUtCQwWzJAB7kVpJBa2f0sn30Hf9
[5] https://www.gov.cn/zhengce/content/2018-01/31/content_5262539.htm
[6] https://www.gov.cn/xinwen/2021-03/13/content_5592681.htm
[7] https://www.gov.cn/zhengce/content/2022-01/12/content_5667817.htm
[8] https://www.gov.cn/zhengce/zhengceku/202401/content_6929021.htm
[9] https://www.gov.cn/lianbo/bumen/202405/content_6954260.htm
[10] https://www.gov.cn/zhengce/202407/content_6963770.htm?ref=theinitium.com
[11] https://www.gov.cn/zhengce/zhengceku/202502/content_7002712.htm
[12] https://www.gov.cn/zhengce/zhengceku/202601/content_7054552.htm?s=1771054466337
[13] https://www.gov.cn/zhuanti/2026qglh/2026zfgzbgjd/index.htm
[14] https://www.rand.org/pubs/research_reports/RRA869-1.html
[15] https://www.mckinsey.com/featured-insights/sustainable-inclusive-growth/chart-of-the-day/betting-big-on-quantum.
[16]https://www2.itif.org/2024-chinese-quantum-innovation.pdf
[17] https://baijiahao.baidu.com/s?id=1851456176721484281&wfr=spider&for=pc
[18] https://www.uscc.gov/sites/default/files/2025-11/Vying%20for%20Quantum%20Supremacy%20U.S.-China%20Competition%20in%20Quantum%20Technologies.pdf
[19] https://qir.mit.edu/wp-content/uploads/2025/06/MIT-QIR-2025.pdf
[20] http://www.moe.gov.cn/fbh/live/2025/77250/mtbd/202511/t20251113_1420228.html
[21] http://www.cima.org.cn/nnews.asp?vid=44524
[22]https://thequantuminsider.com/2025/09/23/top-quantum-computing-companies/.

















